喜报|舜智云工业互联网平台入选工信部工业互联网试点树模项目
Date | 2022.01.25

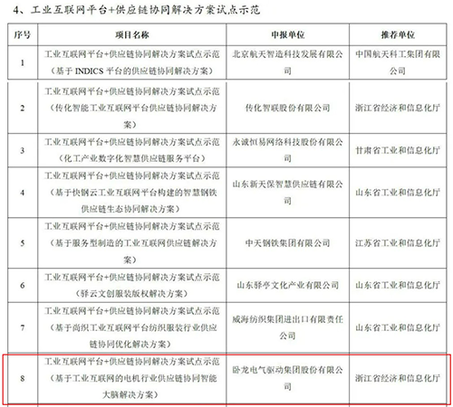
日前,,,,,工业和信息化部宣布了2021年工业互联网试点树模项目名单,,,,,由浙江舜云互联手艺有限公司提供的舜智云工业互联网平台,,,,,在DB电竞举行了“基于工业互联网的电机行业供应链协同智能大脑解决计划”的应用,,,,,入选“2021年工业互联网平台+供应链协同解决计划试点树模”项目。。。。

舜智云工业互联网平台,,,,,驻足于电机及驱控系统工业,,,,,使用物联网、云盘算、5G通讯、大数据、区块链、人工智能等新一代数字手艺与制造手艺深度融合,,,,,面向电驱上、中、下游全工业链提供多场景的数智化产品和营业运营整体解决计划。。。。?
通过舜智云工业互联网平台,,,,,实现工业链上、中、下游各相关方互通互联,,,,,构建1+1+N产品效劳系统,,,,,包括:打造一个电机及驱控系统数智化工业中台,,,,,承载电机工业大脑建设,,,,,运营舜智云效劳、舜智云工厂、舜智云制造等立异营业。。。。